Snap Shop

Mobile Shopping App

Year

2024

Client

Go IT Warsaw

Project Type

UI/UX Design, Logo Design,

Role

Lead Designer

Three smartphone screens displaying SnapShop mobile shopping app with product categories, recommended items, and a yogurt product page.

Project status

Project is live!

Please visit the nearest store of Max or Lifestyle in order to use the application. The application can be accessed by scanning the QR code placed inside the stores.

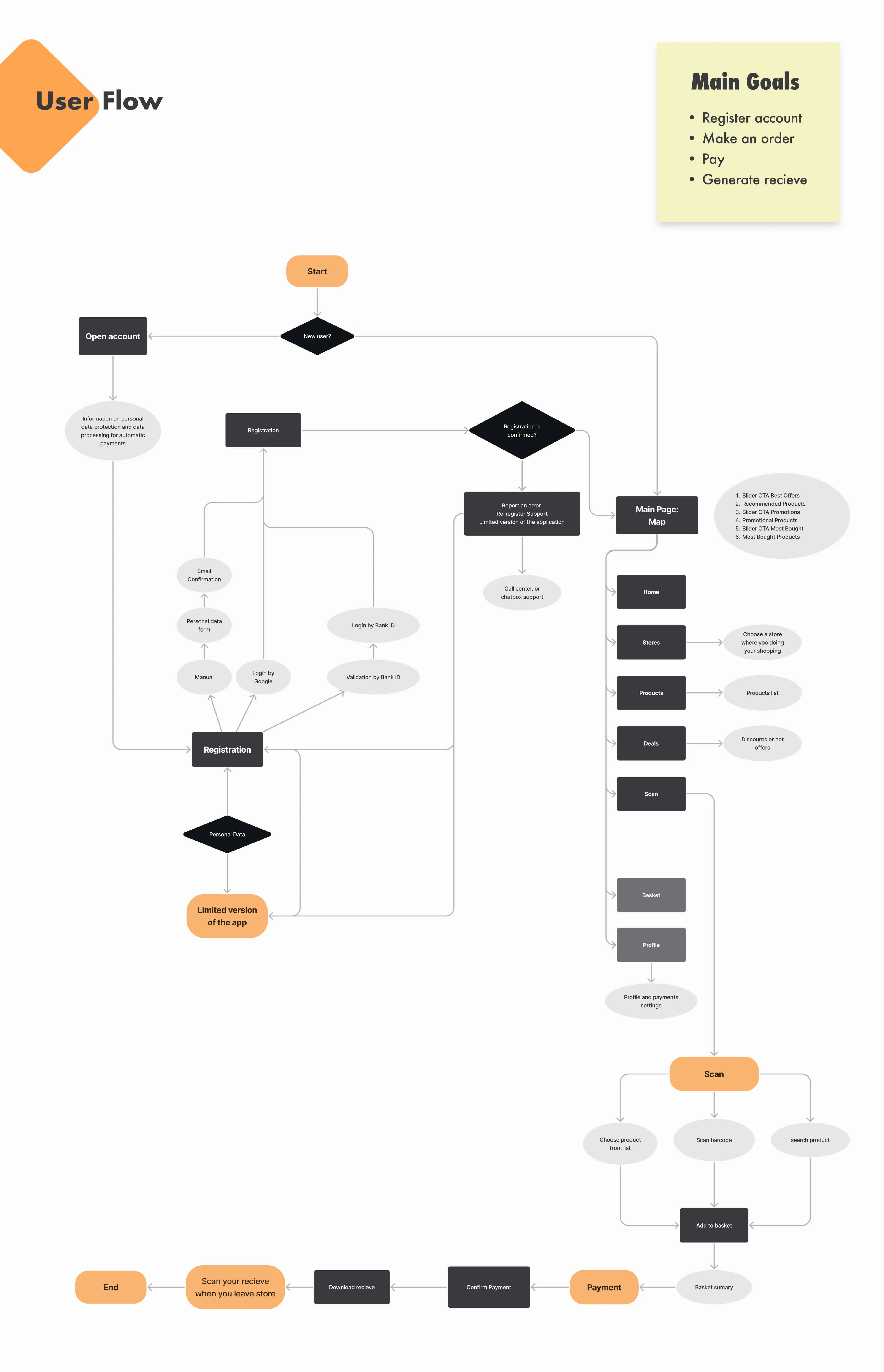
Smartphone screen showing SnapShop app welcome page with a woman holding shopping bags and dollar signs around her.Flowchart illustrating a dynamic discovery workflow with four steps: 01 Discover Analysis, 02 UX, 03 UI, and 04 Prototyping, each with corresponding tasks.Comparison chart of five shopping apps reviewing user experience, techniques, visual solutions, content quality, problems, and functions with logos and ratings at top.User flowchart illustrating steps from account registration, main page navigation, product scanning, to payment and receipt download in an app.UX persona comparison showing profiles of Mark Twine, a 27-year-old insurance assistant from Helsinki, and Nina Nutti, a 32-year-old teacher from Porvo, with their behaviors, motivations, tech use, and needs.Wireframe flowchart illustrating a mobile app user journey from onboarding screens, login, and registration to various app features like shopping categories, cart, payment summary, processing, and a thank you screen.Mobile app onboarding screens showing shopping features: a woman carrying shopping bags, scanning products by a stack of boxes, and a woman with multiple shopping bags indicating automatic payments.Mobile app UI flow showing a grocery shopping app with screens for home page, shops map, product categories, product list, and detailed product views with add to cart options.Mobile app screens showing grocery shopping features including deals tab with product grid, product detail pages for lettuce and yogurt, barcode scanner for product recognition, shopping cart and payment processing, order confirmation with a thank you message, and order summary with receipt download and QR code.Mobile app screens showing account settings and a snap credits rewards system with tasks like inviting friends and placing orders to earn awards.UI design flow showing login, registration, email code verification, error handling, and home screen for a mobile app with orange and white theme.
SnapShop app interface showcasing features including product browsing, category filtering, product scanning with price details, and order management with total amount and pay option.

Project status

Project is live!

Please visit the nearest store of Max or Lifestyle in order to use the application. The application can be accessed by scanning the QR code placed inside the stores.